关闭
还在为2026年一建增项选哪个方向发愁吗?选对增项,不仅是多一张证书,更是职业生涯的一次“黄金跳跃”!我们结合政策风向、市场缺口与薪资数据,从“增项黄金组合、前景价值、核心优势、适合人群”四个维度,为你精选8大“王炸搭配”,助你精准卡位,快人一步!
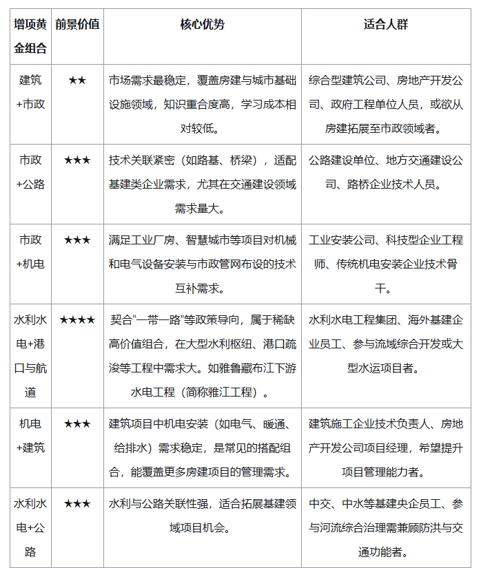
一、增项黄金组合全面解析
我们为你梳理了8大高价值增项组合,具体选择策略一目了然:


二、为什么2026年要考增项
政策驱动:项目负责人、技术负责人要求趋严,双专业资质更受青睐。
市场刚需:单一专业面临瓶颈,“建筑+”“市政+”复合型人才是市场争抢对象。
收入飞跃:拥有一个高匹配度的增项,年薪普遍可提升30%-50%,甚至更多!
职业保险:经济周期波动,多一个专业,多一条路,抗风险能力大幅增强。
三、如何选择你的“本命增项”
记住这三个原则,帮你做出明智选择:
关联性原则:选择与主项专业关联度高、知识体系有重叠的,降低学习成本。
市场导向原则:紧跟国家“十四五”规划及地方投资重点,选择未来5-10年热门的领域。
职业规划原则:与你未来的职业发展方向(如项目管理、技术专家、创业等)紧密契合。
Copyright C www.longjiangedu.com All Rights Reserved 版权所有 龙匠教育 京ICP备2021037938号-1