关闭
2026考研正式报名就结束了。大家一定要知道,网上确认也是考研报名的重要一环,但是每年错过网上确认的同学都不在少数,不是忘记了时间,就是弄丢了材料,一旦网上确认失败,就没有办法参加考研了!

今天为大家整理了考研确认的全流程及注意事项,一定要关注!
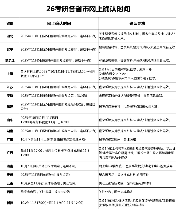
01、网上确认时间
以下是当前已经公开了网上确认时间的省市,大家根据自己的考点所在地按照规定进行网上确认即可。


部分没有确定时间的省份也已在图中呈现,在相关省市考试同学,这两天多关注一下省考试院和具体报考点的信息,还有研招网的官方通知,不要错过了。
02、网上确认的完整流程
1.登录研招网进入【网上确认】
打开研招网(https://yz.chsi.com.cn),登录研招网账号,在硕士那一栏点击“网上确认”。

图源研招网
2.确认身份证信息:
大家首先要确认自己的身份相关信息是否有误。一般来说,这个是报名时就已经确认过的,不会出现什么问题。

3.开始进行网上确认:
进入页面之后,对自己的报名号、姓名、报考点等信息进行核对。确认页面上会有一个报考点要求的图片材料,仔细看清楚需要什么材料。
明确需要的材料之后点击下方的“开始进行网上确认”按钮,进行网上确认。

4.阅读报考点公告:
一定要认真查看,等到下方“我已经阅读完毕”的按钮变亮才可以继续下一步。

5.签署诚信考试承诺书:
点击同意才可以继续下一步。

6.网报信息确认:
大家尤其要注意核对一下自己的报考信息,尤其是考试科目、报考类别、是否定向这些信息有没有出错。

7.上传准考证照片:
准考证照片的一般要求如下,一般来说,大家的照片只要没有美颜、滤镜,五官清晰可见就没有问题。


8.手持身份证照片:
同样的,大家关键要保证照片中身份证的相关信息清晰可见,所以拍照的时候可以把身份证举得离镜头近一些。

9.上传报考点要求材料:
一般来说,应届生还需上传学生证和《教育部学籍在线验证报告》;
一些特殊情况的考生会被要求上传一些特定的材料,例如社保缴纳证明、工作证明等,大家看清楚自己的报考点如何要求,按规定上传即可。为了防止网上确认的时候着急忙慌,建议大家在这几天就要开始准备起来。


图源网络
10.提交完成:
提交完成之后,网上确认的材料需要进行审核,一般来说,审核会在24小时内完成,大家注意不要错过通知信息即可。

03网上确认的常见问题
网上确认不通过怎么办能否参加考试?
一般来说,网上确认不通过的通知里会告知你具体是什么问题导致的不通过。

往年常出现的就是证件照不合格或者手持身份证照片不清晰,所以大家一定严格依照规定上传。如果一直不通过,大家可以直接打电话询问省级教育招生考试机构,不要白白浪费时间。
网上确认时间已过,还能上传材料吗?
研招网明确规定,所有考生(不含推免生)均应当在规定时间内在网上核对并确认其网上报名信息,逾期不再补办。
所以大家一定要注意自己考试所在地规定的网上确认时间,有需要另行提交材料的,尽早做好准备,不要等到网上确认开始才匆忙准备,以免错过时间。
网上确认一直是“待审核”怎么办?
考生按照报考点要求将所有材料提交后,报考点会在规定的时间内进行审核。
一般来说不会超过24个小时,大家可以耐心等等,如果时间快截止了还是“待审核”状态,那就不要干等了,赶紧打电话催催。
报考点要求和研招网要求不一样,以哪个为准?
如果大家发现两个要求不一样,请大家严格按照报考点的要求为准。
所以大家在进行网上确认时,一定一定要仔细阅读报考点的公告和要求,严格按照报考点的规定准备和提交材料,网上确认可不是小事,大家一定要谨慎再谨慎。
最后提醒大家:
每个报考点提供的材料上传时间都非常有限,通常只有几天的时间,所以大家最好尽早按照要求做好准备,以免因错过确认而导致无法参加考试;
为了避免因审核不通过而耽误时间,不要选择确认的最后一天才提交审核材料,即使审核不通过,也还有充足的时间准备补充材料。
祝大家前期准备一切顺利~

*图源网络
Copyright C www.longjiangedu.com All Rights Reserved 版权所有 龙匠教育 京ICP备2021037938号-1