关闭

中国能源建设集团广西水电工程局有限公司成立于1958年,现为中国能建葛洲坝集团成员企业之一。作为能源电力和基础设施建设领域的“排头兵”,60多年来,广西工程局工程业务遍及20多个国家和地区,承建国内外120多项水利水电工程和180多项火电工程,由建企之初单一的水利水电业务,持续壮大传统能源、水利(水电)优势板块,抢抓新能源及综合智慧能源、城市基础设施建设等行业发展机遇期,拓展生态环保、综合交通、市政房建等非电领域业务。拥有水利水电工程施工、市政公用工程施工、电力工程施工、建筑工程施工4项总承包壹级资质,先后荣获鲁班奖、国家优质工程、“全国五一劳动奖状”“全国文明单位”“全国安康杯竞赛优胜单位”“全国守合同重信誉企业”等国家级荣誉100余项,获得国家、省部级科技进步奖120多项。
根据业务发展需要,面向社会公开招聘项目经理等5个岗位共30人。现将有关事项公告如下:
一、招聘岗位
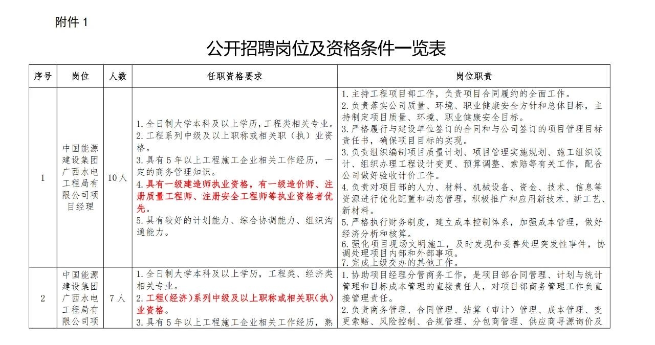
(一)项目经理10人。
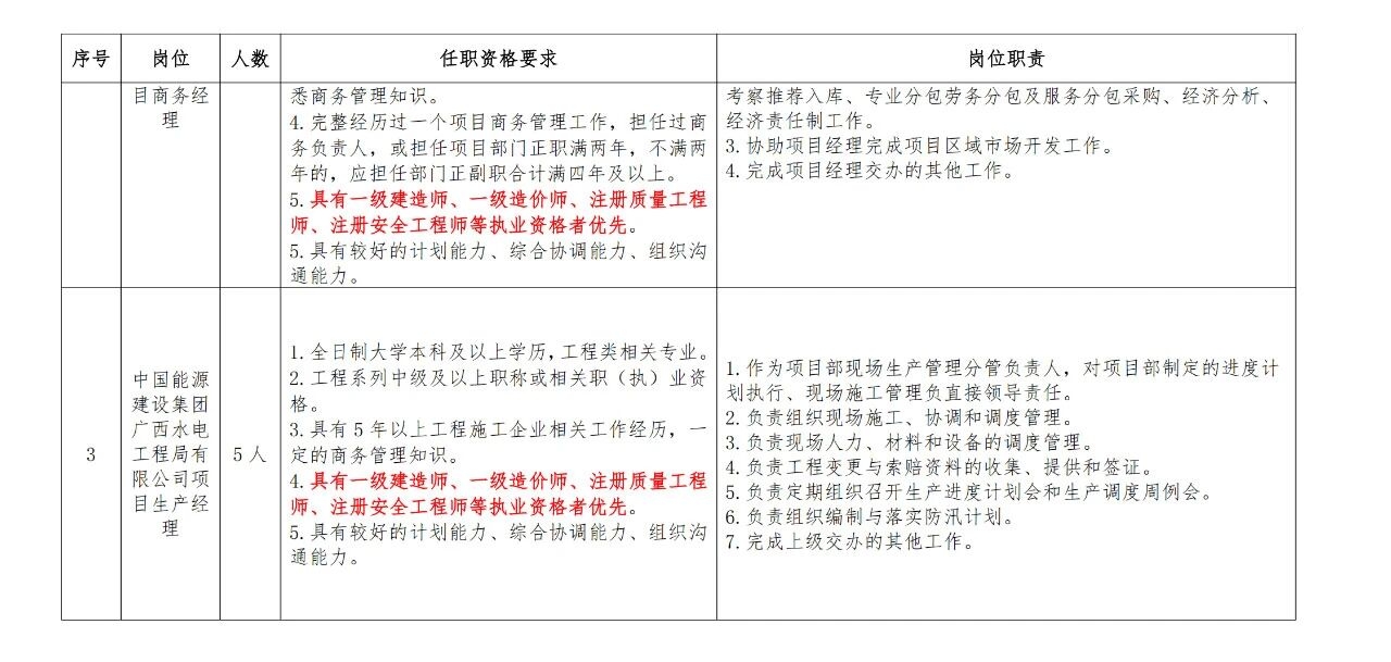
(二)项目商务经理7人。
(三)项目生产经理5人。
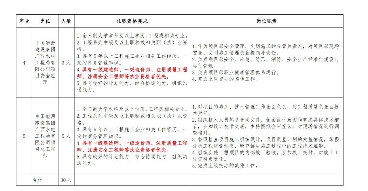
(四)项目安全经理3人。
(五)项目总工程师5人。
二、工作地点
公司国内外在建项目所在地。
三、招聘条件
(一)基本条件
1.思想政治素质高。党性观念和组织纪律观念强,诚实守信,遵纪守法,具有高度的事业心和责任感。
2.具有较突出的工作业绩。思想解放,有担当重实干,敢于应对风险挑战,服务意识、市场竞争意识强,能创造性地开展工作,工作业绩突出。
3.具有良好的职业素养。严格执行企业规章制度,忠诚企业,恪尽职守,严守底线,作风正派,廉洁从业。
4.具有良好的心理素质,身体健康,能承担较大工作压力。
涉嫌违纪违法正在接受审查的人员,受到党纪、政纪处分或组织、行政处理尚在影响期内的人员,有个人信用严重不良或其他不良从业记录的人员,不得参与应聘。
(二)岗位条件
1.具体任职资格及岗位职责见《公开招聘岗位及资格条件一览表》。



2.应聘项目经理岗位要求具备一级建造师执业资格。
3.具有以下业绩者将优先录用:
建筑工程专业:个人业绩符合建筑工程施工总承包二级企业工程业绩要求,在全国建筑市场监管公共服务平台(四库一平台)可查,且数据等级为B级以上。
水利水电工程专业:个人业绩符合水利水电工程施工总承包二级资质要求的企业工程业绩要求,在全国水利建设市场监管平台可查。
四、报名时间、方式及材料要求
(一)报名时间:从公告发布之日起,长期有效。
(二)报名方式:只接收电子版应聘材料,请报名人员将报名材料电子版整理为一个压缩文件发至联系人邮箱,文件名命名为“姓名+应聘岗位”。
(三)材料要求
1.请按要求填写提交《社会成熟人才基本情况登记表》(附件2)和《公开招聘报名人员信息汇总表》(附件3)电子版,其中附件2还需同时提交手写签名的PDF扫描件。
2.提交身份证,学历、学位证书,职称证书,资质证书,业绩成果证明及获奖证书等资料扫描件(要求扫描件清晰可辨,材料不全者不予接收)。
3.公司将报名情况和报名者个人信息视作个人隐私予以保护,不对任何第三方透露,所有报名材料不再退回,应聘者应对提交材料的真实性负责。凡弄虚作假者,一经查实即取消应聘资格,并通知所在单位严肃处理。
五、招聘流程
提交应聘材料、资格审查、面试、背景调查、体检、录用。
六、有关待遇
提供具有竞争力的薪酬待遇和个人职业发展平台,执行公司岗位绩效薪酬或市场化协议薪酬,具体面议。
七、其他事项
(一)应聘事宜可通过电话进行咨询,不接待自行来访。
(二)应聘人员在应聘期间请不要更换手机号码,并保持工作时间信号畅通。
联系人:官先生,电话:0771-2188819。
邮箱:wguan8779@ceec.net.cn。
附件:
附件1:公开招聘岗位及资格条件一览表.docx
附件2:社会成熟人才基本情况登记表.docx
附件3:报名人员信息汇总表.xlsx
中国能源建设集团广西水电工程局有限公司
2025年11月17日
原文链接:
http://www.ghcb.ceec.net.cn/art/2025/11/19/art_13505_2517360.html

Copyright C www.longjiangedu.com All Rights Reserved 版权所有 龙匠教育 京ICP备2021037938号-1