关闭
转自观研报告网(侵删)
“建筑是指人工建筑而成的资产,属于固定资产范畴,包括房屋和构筑物两大类。其中房屋是指供人居住、工作、学习、生产、经营、娱乐、储藏物品以及进行其他社会活动的工程建筑;构筑物指房屋以外的工程建筑,如围墙、道路、水坝、水井、隧道、水塔、桥梁和烟囱等。”
——观研报告网
ChinaBaoGao.com
建筑是指人工建筑而成的资产,属于固定资产范畴,包括房屋和构筑物两大类。其中房屋是指供人居住、工作、学习、生产、经营、娱乐、储藏物品以及进行其他社会活动的工程建筑;构筑物指房屋以外的工程建筑,如围墙、道路、水坝、水井、隧道、水塔、桥梁和烟囱等。
一、行业发展现状
1、建筑业总产值持续增长
建筑业是基础性产业,是国民经济的重要物质生产部门,它与整个国家经济的发展、人民生活的改善有着密切的关系。改革开放以来我国经济飞速发展,建筑业作为我国重要的物质生产部门,也经历了一个高速发展的过程。
根据观研报告网发布的《中国建筑行业现状深度调研与发展趋势分析报告(2022-2029年)》显示,近年来,随着我国建筑业企业生产和经营规模的不断扩大,建筑业总产值持续增长。2021年,全国建筑业总产值达到293079亿元,比上年增加29132亿元,同比增长 11.04%,增速比上年提高了4.80个百分点,连续两年上升。2022年上半年,全国建筑业企业完成建筑业总产值128979.8亿元,同比增长7.6%。

数据来源:中国建筑行业现状深度调研与发展趋势分析报告(2022-2029年)
其中江苏、浙江继续领跑全国各地区建筑业。有数据显示,2022年上半年,江苏、浙江建筑业总产值双双超过1万亿元,分别达到14872.0亿元和10866.6亿元,分别占全国建筑业总产值的11.5%和8.4%。此外除江苏、浙江外,湖北、四川、福建、山东、河南、北京、湖南、安徽等9个地区,总产值超过5000亿元的还有广东。而上述 11省市完成的建筑业总产值占全国建筑业总产值的70.0%。
2021年,全国建筑业企业完成竣工产值134523亿元,较上年增加12366亿元,同比增长10.12%。2022年上半年,全国建筑业企业完成竣工产值46537.7亿元,同比增长5.0%。

数据来源:中国建筑行业现状深度调研与发展趋势分析报告(2022-2029年)
2、签订合同总额实现稳定增长
数据显示,2021年,全国建筑业企业签订合同总额656887亿元,比上年增加61310亿元,同比增长10.29%;其中,新签合同额344558.10亿元,比上年增加19384亿元,同比增长5.96%。2022年上半年全国建筑业企业签订合同总额490317.8亿元,同比增长10.5%,其中新签合同额149733.9亿元,同比增长3.9%。

数据来源:中国建筑行业现状深度调研与发展趋势分析报告(2022-2029年)
其中2022 年上半年,广东、江苏、湖北、浙江、北京、四川是我国建筑业企业签订合同总额较多地区,均超过30000亿元,分别达到48601.5亿元 39419.9亿元 392092亿元 351917亿元、35082.3亿元和33563.3亿元。

数据来源:中国建筑行业现状深度调研与发展趋势分析报告(2022-2029年)
3、房屋施工面积与竣工面积保持稳定增长
2021年,全国建筑业企业房屋施工面积157.55亿平方米,比上年增加8.08亿平方米,同比增长5.41%,增速比上年提高1.72个百分点,连续两年保持增长;竣工面积40.83亿平方米,比上年增加2.35亿平方米,同比增长6.11%。2022年上半年全国房屋施工面积120.7亿平方米,同比增长1.2%;房屋竣工面积14.7亿平方米,同比增长4.4%。

数据来源:中国建筑行业现状深度调研与发展趋势分析报告(2022-2029年)
从全国建筑业企业房屋竣工面积构成情况看,住宅竣工面积占最大比重。数据显示,2021年住宅竣工面积占比为66.26%;其次为厂房及建筑物竣工面积,占比为13.81%。

数据来源:中国建筑行业现状深度调研与发展趋势分析报告(2022-2029年)
4、行业竞争正在加剧 国有及国有控股建筑业企业稳居于“金字塔”顶端
2016-2021年我国建筑业企业数量不断增长,使得行业竞争不断加剧。数据显示,截至2021年底,全国共有建筑业企业128746个,比上年增加12030个,同比增长10.31%。截至2022年6月底,全国有施工活动的建筑业企业129495个,同比增长12.5%;从业人数4174.7万人,同比增长0.1%。

数据来源:中国建筑行业现状深度调研与发展趋势分析报告(2022-2029年)
5、行业转型升级正在加速
2021年,全国建筑业从业人数为5282.94万人,比上年末减少83.98万人,同比减少1.56%,连续三年下降;按建筑业总产值计算的劳动生产率再创新高,达到473191元/人,比上年增长11.89%。2022年上半年,建筑行业从业人数4174.7万人,同比增长0.1%;按建筑业总产值计算的劳动生产率为278805元/人,同比增长6.3%。

数据来源:中国建筑行业现状深度调研与发展趋势分析报告(2022-2029年)
而建筑业劳动生产率是指劳动者在生产出建筑业产品的效率,是反映建筑业企业生产效率的提高和劳动节约情况的重要指标。因此由上述情况可见,在从业人数微增0.1%的情况下,劳动生产率实现6.3%的增速,正是大量行业工人正在更新换代的结果,加上信息技术的广泛运用,建筑行业正在加快转型升级。
6、已全面实现新建建筑节能,新建绿色建筑面积占新建建筑的比例已超过90%
绿色建筑,即是在全生命周期保持低能耗、环境友好并且健康宜居的高品质建筑。而我国建筑行业上下游加起来的碳排放量,占全国碳排放总量的比重超过50%。为此,在“双碳”背景下,中国建筑业正逐步加快绿色建筑的发展步伐。
近年借助“浅层地热能”等先进技术手段,我国绿色建筑实现跨越式增长。到目前我国已全面实现新建建筑节能。根据住房和城乡建设部最新数据显示,截至2022年上半年,中国新建绿色建筑面积占新建建筑的比例已经超过90%。
二、行业发展趋势
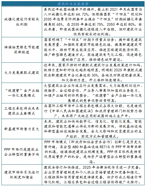
展望未来,我国建筑业仍有较长的红利期,同时未来我国建筑业加快向数字化、信息化、智能化发展,智能建筑和智能交通等必将成为新的发展方向,传统基础设施和新型基础设施融合发展。一是城镇化建设仍有较长红利期。虽然近年我国城镇率不断提升,截止到2021年末我国常住人口城镇化率达到64.72%。但根据国家“十四五”规划和2035年远景目际纲要中业提出“十四五”时期城镇化率要提高到65%,在2035年要达到75%、2050年达到80%。由此来看,即使我国城镇化进程进入中后期,但对建筑行业依然有较长的红利期。二是国家明确了“十四五”时期9项重点任务:提升绿色建筑发展质量、加强既有建筑节能绿色改造、提高新建建筑节能水平、推动可再生能源应用、推进区域建筑能源协同、推广新型绿色建造方式、实施建筑电气化工程、促进绿色建材推广应用、推动绿色城市建设。

资料来源:中国建筑行业现状深度调研与发展趋势分析报告(2022-2029年)
Copyright C www.longjiangedu.com All Rights Reserved 版权所有 龙匠教育 京ICP备2021037938号-1