关闭

二建每年考试时间为5月中下旬,今年二建的考试时间为时间调整为6月份(部分省份除外),一般在考前3个月左右就要开始报名了,具体根据各个省份的通知为准。













以上就是全国各地的二建报名条件汇总,从上述我们可以看出,从22年以后,二建的报名条件在不断的放宽,原来的二建报名要同时具备三个条件:学历+专业+工作年限,这是导致很多人想考而没有办法参加,面对二建也是望而却步,现在我们看到部分地区已经在放开报名的条件。
1、无学历也可以报考
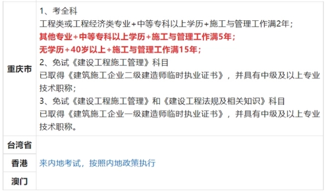
重庆市:无学历+40岁以上+施工与管理工作满15年
上海市:1962年12月31日前出生并长期从事建设工程项目管理的人员,其学历按中专学历计算。
安徽省:无学历+施工与管理工作满10年;
江苏省:无学历+施工与管理工作满15年;
河北省:无学历+施工与管理工作满15年;
这五个省份对于学历已经没有要求,只要工作年限足够长,也是可以参加二建的考试,这也是为了原本没有学历,但是参加施工工作多年的建筑人的一个福报。
2、非工程类专业也可以报考
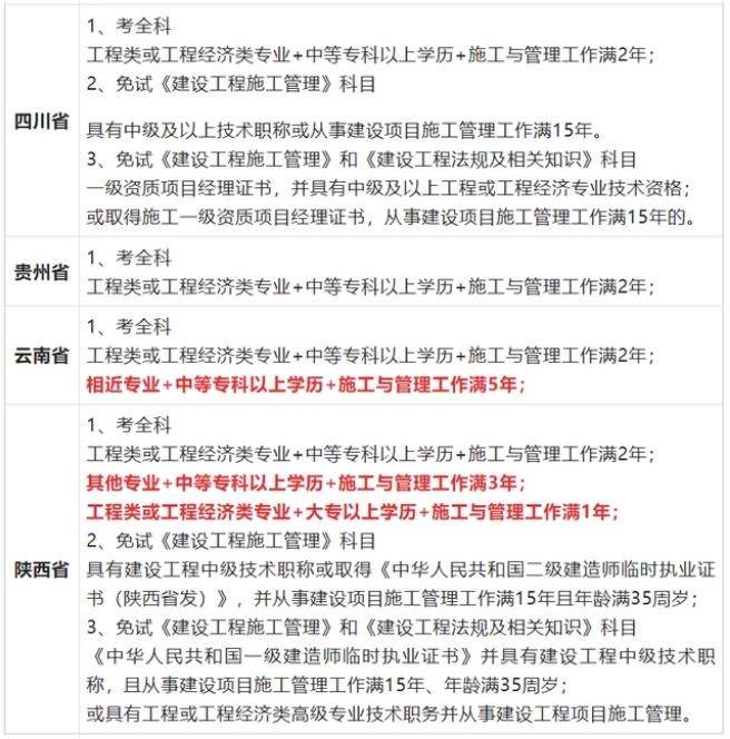
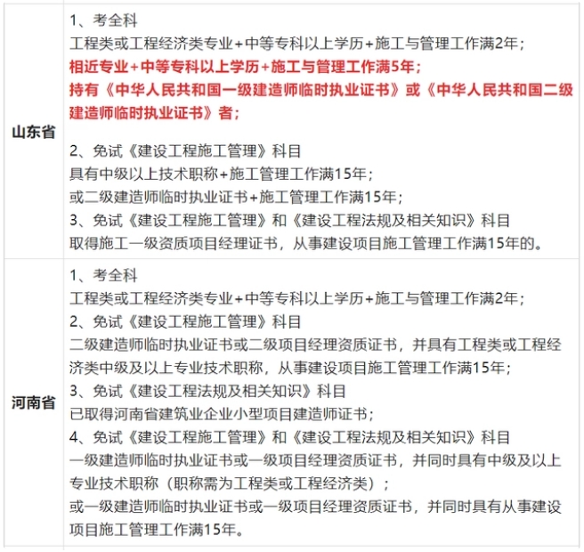
河北省:其他专业+中等专科以上学历+施工与管理工作满5年;
江苏省:其他专业+中等专科以上学历+施工与管理工作满5年;
浙江省:其他专业+中等专科以上学历+施工与管理工作满2年+担任工程或工程经济类专业技术职务;
安徽省:其他专业+中等专科以上学历+施工与管理工作满4年;
山东省:相近专业+中等专科以上学历+施工与管理工作满5年;
湖北省:其他专业+中等专科以上学历+施工与管理工作满3年;
云南省:相近专业+中等专科以上学历+施工与管理工作满5年;
陕西省:其他专业+中等专科以上学历+施工与管理工作满3年;
重庆市:其他专业+中等专科以上学历+施工与管理工作满5年;
对于非工程类或工程经济类专业,但是只要达到规定的施工管理工作年限,同样可以报考,这个条件放宽让很多人都可以参加二建的考试,竞争也会更激烈了!
3、部分地区还有加持
例如西藏,
西藏籍高校毕业生凡遵纪守法并具备工程类或工程经济类全日制大学专科(含高职)以上学历,从事建设工程项目施工管理工作实习满1年(含实习期);具备非工程类或工程经济类全日制大学专科(含高职)以上学历,毕业后从事建设工程项目施工管理工作满2年(不含实习期),均可报名。符合报名条件的西藏籍高校毕业生每科目考试分数线降低5分。
大家可以先看自己是否具备相应的报考条件,具备条件就可以准备开始学习,不懂的就在线咨询龙匠教育。
Copyright C www.longjiangedu.com All Rights Reserved 版权所有 龙匠教育 京ICP备2021037938号-1