关闭
每日一问:一造成绩怎么还没出来?
根据中国人事考试网及各地考务文件官方通知,2022一造成绩预计在2023年1月底前公布成绩。
不少朋友猜测一造考生人数少+停考,会提前出分,也有小伙伴据说咨询过中价协会延迟到3月公布,但官方尚无确切延迟消息。
当然,最大的希望还是明天早上就公布!
历年一造查分时间汇总 | |
年份 | 查分时间 |
2021年 | 12月23日 |
2020年 | 12月11日 |
2019年 | 12月13日 |
2018年 | 12月29日 |
2017年 | 12月21日 |
2016年 | 12月15日 |
2015年 | 12月17日 |
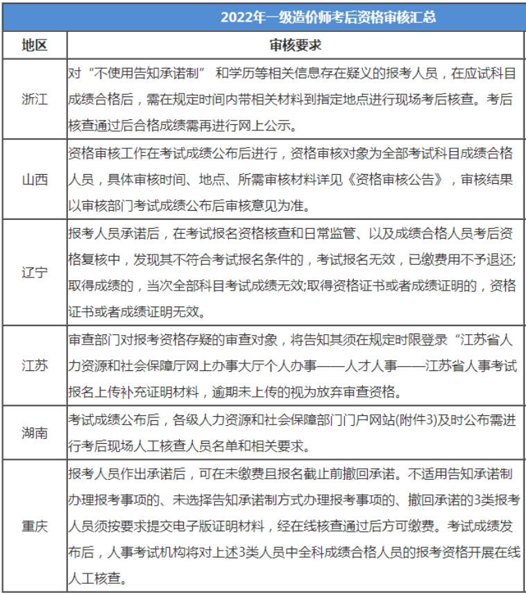
考后资格审核是相当重要的一个环节,整理了一级造价师考后资格审核地区,供大家参考,希望对考生们有所帮助!

即使现在成绩还没公布,但我们还得做好随时都要查成绩的准备,但为避免大家一出成绩,着急忙慌地出现各种情况,因此今天匠人教育小编特地给大伙整理了出成绩前后需要做好的事,一定要仔细看!
成绩公布前必做事项
成绩查询步骤
①登录中国人事考试网:http://www.cpta.com.cn/
②进入官网后,我们点一下左侧的“成绩查询”进入查询界面。

③进入全国专业技术人员资格考试报名服务平台,之后我们需要输入自己的个人信息。包含自己的“用户名”和“密码”,还需输入网站的验证码,就能进入已经公布成绩的考试页面。
④进入之后在左侧找到“一级造价师执业资格考试“直接查询。

龙匠教育小编建议大家收藏本文,做好随时查询成绩的准备,预祝大家全都顺利通过!
Copyright C www.longjiangedu.com All Rights Reserved 版权所有 龙匠教育 京ICP备2021037938号-1