关闭
2023年一级建造师备考开始,二级建造师报名已经开始,你会选择报考一建还是二建?
小编经常会收到很多考生询问,考一建还是二建,不知道该怎么选择?
同样都是建造师考试,一建和二建有什么区别?这二者到底有何不同呢?
为了方便大家更好的了解这两个考试,龙匠教育小编从考试内容、报考条件、含金量几个方面为大家一一总结。
友情提示:不用考完二建再考一建,两者不挂钩!只要满足一级建造师报考条件就可以进行考试。
一级建造师和二级建造师对比
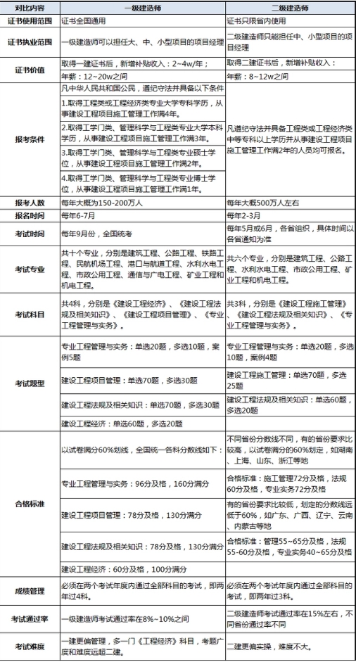
01 考试条件、时间、证书等多方面对比

俗话说“二建养车,一建养房”,由此可见,一建的含金量及证书价值远高于二建,这也意味着一建考试通过率比二建要更低,考试难度更大,考试内容更多。
一级建造师考试查询渠道已开通,考试时间什么时候?报名需要满足什么条件?证书前景好不好?
一级建造师和二级建造师只是关联性对比
01 考试内容对比及知识点关联性
虽然考试难度上差异较大,但是二建和一建考试还是有很大相关性的,因此无论你报考哪个考试,将来对备考另外一个考试也是有一定帮助的。

02 两个考试内容总结
《法规》科目:
一建和二建的法规教材十分相似,只是一建的考题更灵活一些。无论是复习了二建去考一建,或是复习了一建去考二建的,在这个科目上,都不必花费很多时间了。
《管理》科目:
管理科目上,一建和二建的相似之处也很多,基本上的章节都是相通的,只不过二建的教材中多了“工程估价”的部分,而这部分的知识点是源自一建《工程经济》的教材上。
《实务》科目:
实务科目上,二建和一建的知识架构基本一样,只不过一建的内容较二建的更为全面,考试的广度和深度更甚。
从上可以看出,二建和一建的重要知识点也存在大量的重合,不过在题目的灵活度和难度上还是有很大区别。
建造师报考建议
看完上述表格,相信你对一建和二建这两个考试已经有所了解,那么该如何选择呢?
01 有相关专业基础,且符合报名条件的:
龙匠教育小编建议直接报考一建,虽然难度较高,但是在自身有基础的情况下,只需要多下点功夫复习,一次拿证问题不大,毕竟一步到位更香。
02 零基础,工作年限暂不满足一建条件的:
龙匠教育小编建议先报考二建,因为二建可以2年过3科,这对于零基础考生备考更有把握,还可以利用二建打基础,两者考试知识点有重合,对未来备考一建也有帮助。
03 有基础、报考条件符合且备考时间充足的:
龙匠教育小编建议同时报考,因为二建是每年5-6月考试,一建是9月考试,同年备考完二建,再备战一建,复习时间刚好合适,因为有了较好的基础和备考状态,复习难度上也会相应减少很多,只是花费的备考时间会比较长。
Copyright C www.longjiangedu.com All Rights Reserved 版权所有 龙匠教育 京ICP备2021037938号-1