关闭
2023一建报名火热进行中
但是,今年核查贯穿在考试全过程
考前考中考后都有核查
譬如:报考者工作单位要有
建设主管部门颁发的资质证书
或者需要提供社保缴费证明等等
考得再好,考后核查不通过
成绩无效,证书无望!
来,先看看今年哪些地区查社保吧
一、23一建官方公告查社保的地区
海南
资格核查提交材料新增社保要求,须提供社保缴费凭证。

辽宁
核查的一种方式:可通过社保信息核查报考人员填报的工作单位、专业年限是否属实,逾期拒不核查,视为放弃考试资格。

鉴于现在才处于23年一建报名阶段
考后核查官方会发公告另行通知
也就是说,即使报名通过了审查,
考试合格,考后审查还是一道门槛!
逾期不核查、核查不通过照样取证无望!
来,先看看22年考后核查社保地区吧,
做到胸有成竹、心中有数!
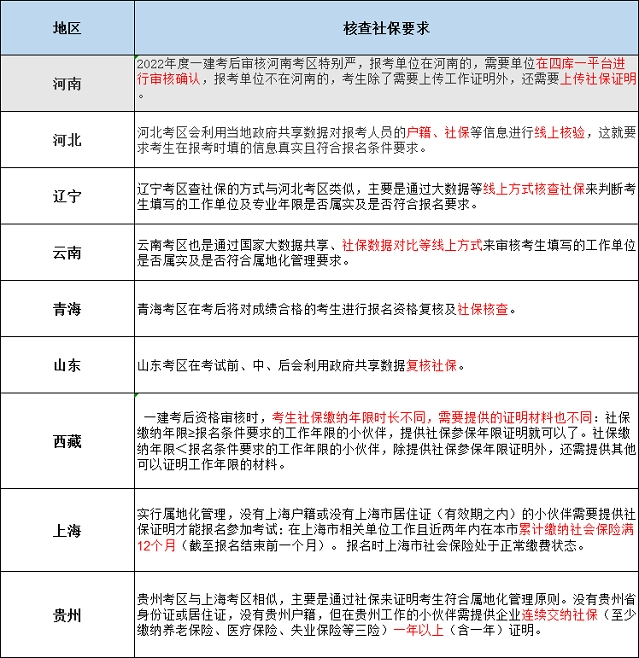
二、22一建考后核查社保地区统计


以上地区的考生可以作为参照,以便大家提前准备考后审核材料。
三、22河南一建核查7%未通过,23年更难!
2022河南一建考后审核首次核查结果出炉,7%未通过!

根据名单数据,河南省通过一建考试的人员为14224人,首次核查通过的一建考试合格人员为13235人,其中未通过人员(包括未参加审核人员,数量忽略不计)为989人,占比7%。
根据河南今年的一建考后审核情况,出现的情况有:
1、社保证明或工资流水的时间是这样推算的,假如你是今年一次性通过的,那么提供的社保年限从2022年8月往前推算,本科三年大专四年;假如你是分两次考过的,那么提供的社保年限从2020年8月往前推算(2021年停考,直接跳过),本科四年大专六年。
2、报名单位和审核单位不一致,即使审核单位在河南四库,大部分地级市也需要提交社保证明或工资流水,以郑州为代表。
3、部分考生在支付宝下载个人社保权益单,会出现BUG,显示不了二维码或电子章,这种情况会直接打回,要求提交工资流水(下图是不合格的社保证明)。电子社保证明不一定需要二维码,很多地方社保证明都是只有电子公章。

4、部分考生反应,郑州市今年很严格,即使报名单位和审核单位一致,也在四库,但是也被驳回,要求提交社保或者工资流水,这属于抽查。
5、提交社保证明或工资流水,必须满足报考条件要求,一些考生社保年限不够的,也被驳回,要求重新上传符合报考条件要求的社保或工资流水。社保或工资流水可以不连续,可以断缴,主要看累计时间。
7、实际单位社保由劳务派遣公司或者社保代缴公司缴纳的,不影响审核,审核单位可以填任意一种,社保照样上传,工作证明中写清楚情况即可。
8、工资流水可以从手机银行APP下载,有的银行(比如中行)只能下载近半年的流水,这种情况只能去银行营业厅打印。但是某些地级市,单位发的是现金,考生提供了单位财务科盖章的工资明细表,最后也通过了,根据我国国情,很多地方发工资都是以现金形式发放。
9、如果你是非全日制学历,毕业年限不够,不需要审核前置学历,必须上传社保证明或者工资流水。
2022河南一建考后审核7%未通过!真是给22年报考一建的小伙伴一个大坑,当然,同时也给23年河南一建考生敲醒了警钟,23河南考后核查也许更难更复杂,但大家也不要悲观,93%的通过率还是挺高的,大家加油备考!
23一建尊享集训8月与你相约
最美八月 强师联袂
亲临郑州面授尊享集训
法规、管理、经济、建筑、
市政、机电、公路等科目
快来私信龙匠教育小编预约报名,抢占席位吧

Copyright C www.longjiangedu.com All Rights Reserved 版权所有 龙匠教育 京ICP备2021037938号-1