关闭
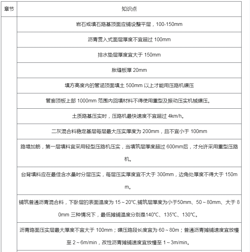
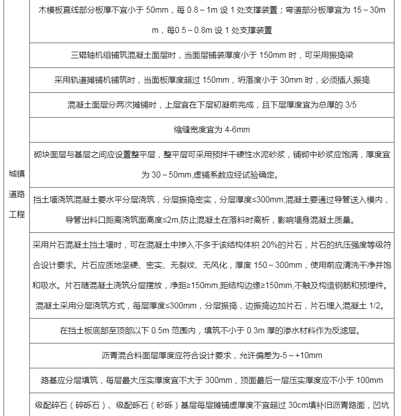
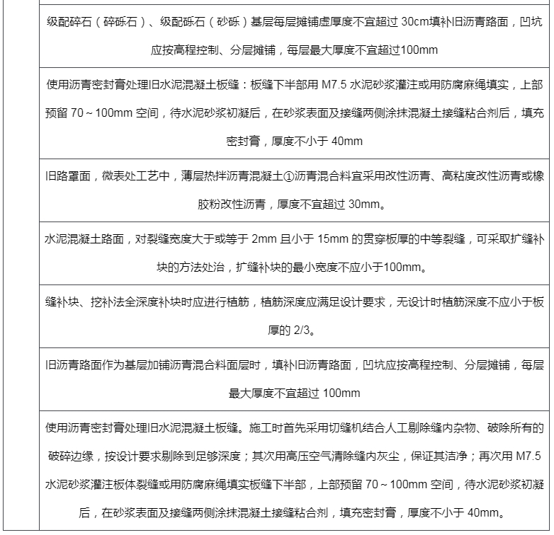
在2024年一级建造师《市政实务》考试中,城镇道路工程是一个重点内容,涉及多个关键的数字考点。这些考点对于考生理解城镇道路工程的规范要求、施工操作以及材料应用至关重要。匠人教育将详细解析这些数字考点,帮助考生更好地掌握考试内容和实际应用。



总的来说,城镇道路工程中的这些数字考点涉及多个方面,从材料选择到施工操作,都需要严格按照规范执行。
考生在准备考试时,应重点关注这些数字参数,并理解其背后的工程原理和实际应用,这将有助于在考试中取得优异的成绩,并为未来的工程实践打下坚实的基础。
Copyright C www.longjiangedu.com All Rights Reserved 版权所有 龙匠教育 京ICP备2021037938号-1