• 首页
  • 资讯中心
  • 招生简章
  • 专业资料
  • 关于我们
  • 合作我们
  • 网校入口
  • 质检中心
选择招生简章

关闭

您当前的位置:首页 > 资讯中心 > 行业资讯

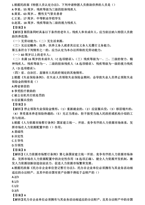
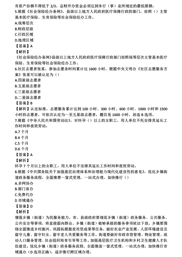
25年社工考试『真题与答案解析』来了(考生回忆版)!

来源:龙匠教育 时间:2025-05-26 作者:龙匠教育 浏览量:

今天25年社工考试


中级《法规与政策》刚考完


考生回忆版


真题与答案解析就来了


趁热打铁,快来看看


社工考试真题与答案解析


130.png

131.png

以上为部分真题与答案解析

私信龙匠客服获取完整版哦


相关推荐
暂无相关推荐
热门话题
推荐文章
客服服务热线
400-0724-100
手机浏览

Copyright C www.longjiangedu.com All Rights Reserved 版权所有 龙匠教育 京ICP备2021037938号-1

用微信扫一扫