关闭
根据各地注册安全工程师考试报名要求,核心材料清单如下,需提前准备以确保审核顺利通过:
一、基础必备材料
1、身份证明
有效身份证原件及复印件(确保在考试期间身份证未过期)。
若丢失,需提供派出所开具的临时身份证明或补办凭证。
2、学历/学位证明
毕业证、学位证原件及复印件(大专及以上学历)。
若证书丢失,需由毕业学校开具带公章的学历证明,部分学校要求先登报声明遗失。
3、工作年限证明
由当前或既往单位盖章的从事安全生产相关业务工作年限证明,需包含姓名、身份证号、工作岗位、工作年限(精确到年),并加盖公章。
如更换过单位,需合并所有相关经历并累计年限。
4、报名表
从中国人事考试网报名系统下载打印的《注册安全工程师执业资格考试报名表》(部分地区需要)。
5、电子证件照
近期白底1寸免冠证件照(尺寸25mm×35mm,像素295px×413px),JPG/JPEG格式,需通过官网“照片审核工具”处理后再上传。
二、特殊情形附加材料
1、免试科目考生(符合免考《安全生产技术基础》等科目的条件):
需提供高级或正高级工程师职称证书原件及复印件。
2、部分省份额外要求:
社保缴纳证明(如上海)。
学历认证报告(2002年前毕业或学信网未核验通过的学历,需提供学信网认证)。
三、注意事项
1、材料时效性
身份证、工作证明等需确保在报名审核及考试期间有效。
2、格式规范
所有复印件需清晰可辨,“与原件一致”。
电子照片严格按尺寸、底色要求处理,否则可能上传失败。
3、地区差异
社保等要求因省份而异,需以当地人事考试网最新通知为准。
4、报名启动后
注册中国人事考试网账号,完成照片审核;
按系统提示上传材料或现场提交(需人工审核时)
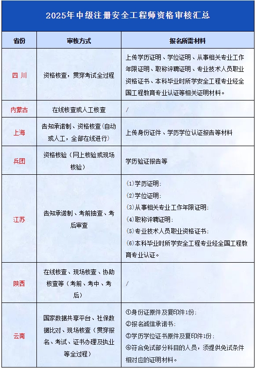
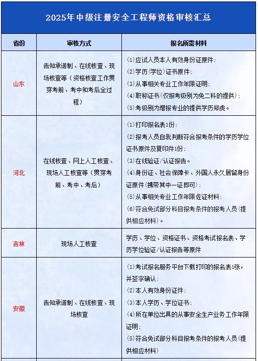
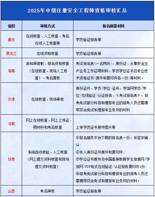
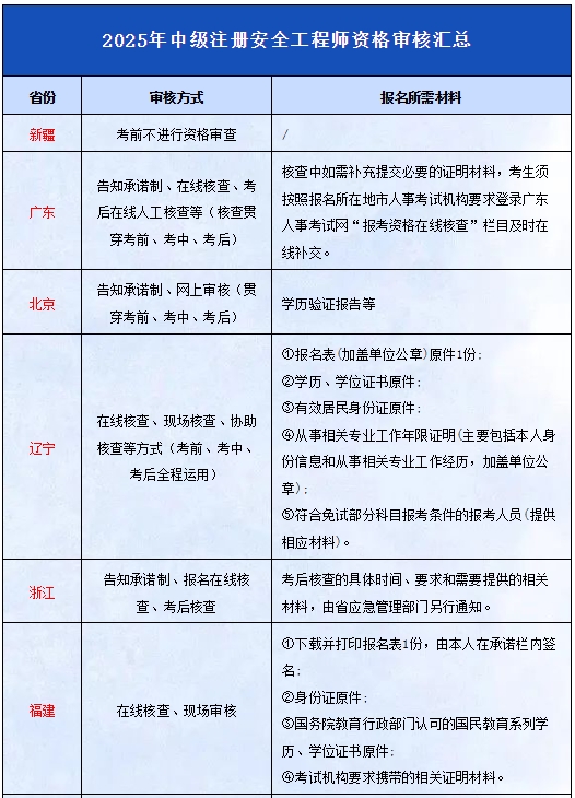
附:注安报名每年资格审核所需材料差不多,大家可以参考下图






Copyright C www.longjiangedu.com All Rights Reserved 版权所有 龙匠教育 京ICP备2021037938号-1