关闭
掌握2025年一级建造师《工程经济》第九章核心考点,深入理解利润计算、税后利润分配原则与顺序,以及所得税费用的详细规定。这些考点是考试成功的关键,现在就下载资料,全面备考,确保在考试中取得好成绩。
考点一:利润的计算
(一)根据《企业会计准则》,可以将利润分为以下三个层次的指标。

(二)税后利润的分配原则
(1)依法分配原则
(2)资本保全原则:企业在分配中不能侵蚀资本。企业如果存在尚未弥补的亏损,应首先弥补亏损,再进行其他分配。
(3)充分保护债权人利益原则:企业必须在利润分配之前偿清所有债权人到期的债务,否则不能进行利润分配。
(4)多方及长短期利益兼顾原则:利润分配涉及投资者、经营者、职工等多方面的利益,企业必须兼顾,并尽可能地保持稳定的利润分配。
(5)公司持有的本公司股份不得分配利润
(三)利润的分配顺序
分配顺序:弥补公司以前年度亏损→提取法定公积金(税后利润的10%)→经股东会或者股东大会决议提取任意公积金→向投资者分配利润或股利→未分配利润
考点二:所得税费用
概念:所得税是指企业就其生产、经营所得和其他所得按规定缴纳的税金。
应纳税额=应纳税所得额×适用税率-减免税额-抵免税额
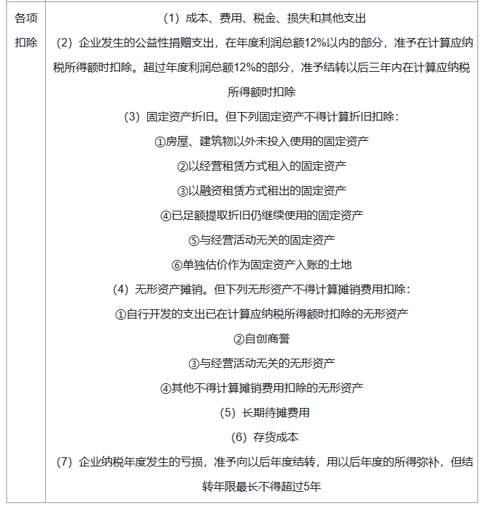
应纳税所得额=收入总额-不征税收入-免税收入-各项扣除-允许弥补以前年度亏损
适用税率:一般居民企业25%;非居民企业以及符合条件的小型微利企业20%;国家需要重点扶持的高新技术企业15%。


Copyright C www.longjiangedu.com All Rights Reserved 版权所有 龙匠教育 京ICP备2021037938号-1