关闭
一、2026年二级建造师新版教材什么时候上市
2026年二级建造师教材由全国二级建造师执业资格考试用书编写委员会编写,中国建筑工业出版社出版。根据历年教材出版规律以及相关情况预测,2026年二建教材预计在2025年12月底左右上市,例如,2024年二建教材于2023年12月11日上市。不过,2025年二建教材于2024年9月9日上市,根据目前各方的进展来看,2026年二建教材很可能在2025年8月下旬-9月上旬之间上市。目前,部分渠道已开启预售。
二、二建教材的变化通常体现在哪些方面
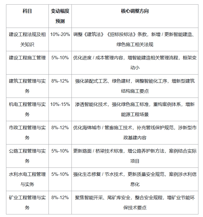
结合行业趋势和教材修订规律,2026年二级建造师教材中 《建设工程法规及相关知识》和《机电工程管理与实务》两个科目预计变化最大,但是实际的变化还是需要以教材发布后为准。相关考生一定要及时关注相关教材变动。

Copyright C www.longjiangedu.com All Rights Reserved 版权所有 龙匠教育 京ICP备2021037938号-1