• 首页
  • 资讯中心
  • 招生简章
  • 专业资料
  • 关于我们
  • 合作我们
  • 网校入口
  • 质检中心
选择招生简章

关闭

您当前的位置:首页 > 资讯中心 > 行业资讯

住建部:建筑市政工程全面禁止9项技术!

来源:龙匠教育 时间:2025-09-04 作者:龙匠教育 浏览量:

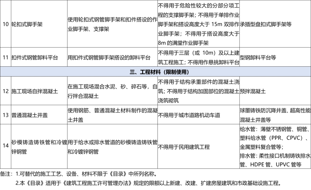
根据住建部2024年11月8日公告,《房屋建筑和市政基础设施工程禁止和限制使用技术目录(第二批)》自发布之日起9个月后,即2025年8月8日起正式执行。


《房屋建筑和市政基础设施工程禁止和限制使用技术目录(第二批)》明确了9项禁止使用技术和14项限制使用技术。


全文如下:


400.jpg

401.jpg

402.png

403.png

404.png

405.png


相关推荐
暂无相关推荐
热门话题
推荐文章
客服服务热线
400-0724-100
手机浏览

Copyright C www.longjiangedu.com All Rights Reserved 版权所有 龙匠教育 京ICP备2021037938号-1

用微信扫一扫