资讯中心
推荐
人力资源管理师
安全工程师
初级会计师
中级会计师
注册会计师
初级经济师
中级经济师
基金从业资格
银行从业资格
证券从业资格
BIM工程师
执业药师
消防工程师
监理工程师
造价工程师
二级建造师
一级建造师
心理咨询师
公务员招录
行业资讯
在线题库
考试信息
学霸经验
专业资料
课程计划
师资风采
企业风采
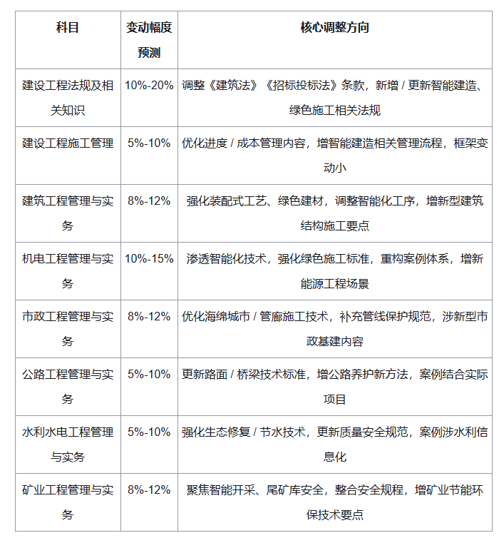
2026年二建新版教材即将上市,各科教材变动预测
一、2026年二级建造师新版教材什么时候上市 2026年二级建造师教材由全国二级建造师执
31
2025-08-26
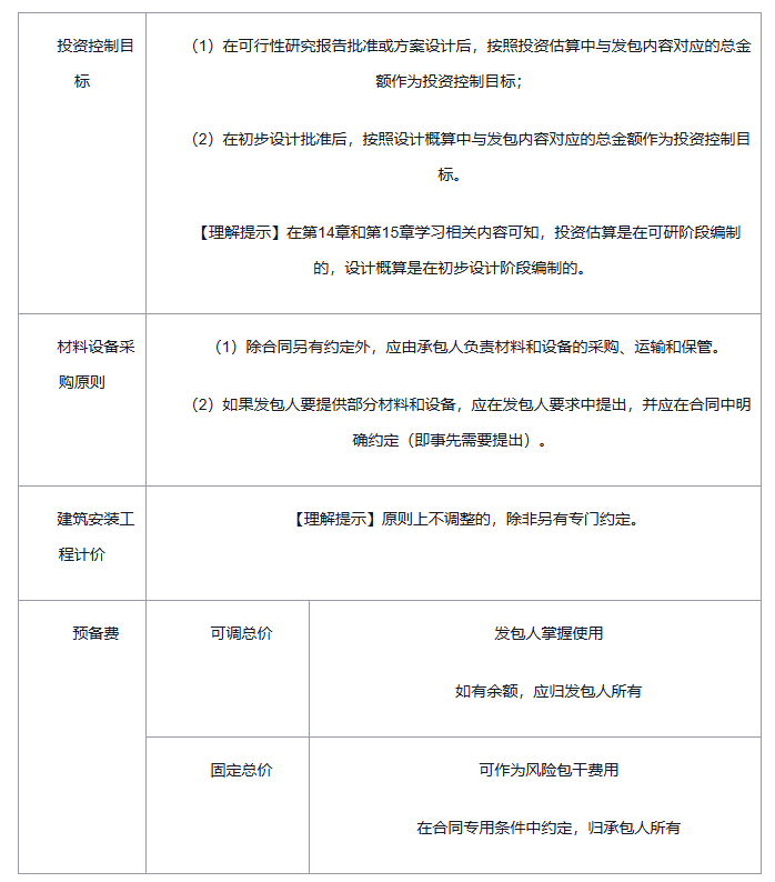
2026年二建教材即将上市 二建教材变化对考试有多大影响
一、二建教材每年的变动会对考试有多大影响 二建教材每年的变动对考试的影响程度因科目和变动内容
31
2025-08-26
持一级建造师等证书,一次性可领1万元补贴!
近期,福建泉州发布《泉州人才人口“双增”行动方案》,提到发放生活补贴、购房补助,其中明确取得中
40
2025-08-25
一级造价工程师4个专业哪个最难?
一级造价工程师考试分为土木建筑工程、安装工程、水利工程和交通运输工程4个专业方向,根据行业共识
50
2025-08-25
不容错过!2025年一建《经济》第十八章核心考点
一建《经济》第十八章近五年考核分值为1-4分,本文精心提炼了该章的7个核心高频考点,涵盖了常见
37
2025-08-25
2025年河南二级建造师什么时候可以领证?
2025年河南二级建造师不再颁发纸质证书,电子证书将在核查合格名单公告后5个工作日内上线。
29
2025-08-23
二级建造师注册类型有哪些 ?
二级建造师注册分为初始注册、延续注册、变更注册、增项注册、重新注册和注销注册六种类型,具体如下
31
2025-08-23
国企招聘!年薪18万!要求持有建造师证书
找工作的小伙伴看过来!中山市路桥建设有限公司面向社会公开招聘12人,要求持有一建、二建证书,符
28
2025-08-22
一建案例题4大技巧,让阅卷老师“一眼锁定”你的得分点!
积极备考一建案例题,并且目标明确——让阅卷老师高效、准确地看到您的得分点。这绝对是通关案例题的
26
2025-08-22
考生注意!2025年一消网上报名即将开始!
内蒙古率先发布今年一消网报通知: 2025年9月3日9:00至14日24:00 正式开启一
27
2025-08-22
上一页
15
16
17
18
19
20
21
22
23
24
25
26
27
28
29
30
31
32
33
34
35
下一页
共466页
1.
点击浏览器顶部或底部的
或
2.
然后点击分享按钮
或
3.
分享给朋友或者朋友圈