资讯中心
推荐
人力资源管理师
安全工程师
初级会计师
中级会计师
注册会计师
初级经济师
中级经济师
基金从业资格
银行从业资格
证券从业资格
BIM工程师
执业药师
消防工程师
监理工程师
造价工程师
二级建造师
一级建造师
心理咨询师
公务员招录
行业资讯
在线题库
考试信息
学霸经验
专业资料
课程计划
师资风采
企业风采
2026年二级建造师《工程法规》章节重点及学习计划指南
针对2026年二级建造师《建设工程法规及相关知识》科目,结合其核心内容和考试特点,为你梳理章节
52
2025-07-18
二级建造师注册:不注册会过期吗
二级建造师注册规定:国家规定,自取得二级建造师执业资格证书之日起,三年内提出初始注册申请。如果
27
2025-07-17
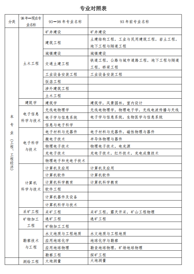
2026年二建报考条件需要什么?专业对照表帮你快速匹配!
根据现行规定,2026年报考二级建造师通常需要满足以下基本条件:
48
2025-07-17
二级建造师施工管理章节题库:施工项目目标动态控制
1、施工组织总设计应由( )主持编制,应由( )负责审批。
23
2025-07-16
二级建造师施工管理章节题库:施工项目管理目标和任务
23
2025-07-14
2025年二级建造师《水利水电工程管理与实务》真题及答案
1、叶片泵的抽水装置不包括( )。
30
2025-07-12
2026年二级建造师考试什么时候开始报名?
二级建造师报考时间通常从每年的2-3月份左右开始,2026年二级建造师报名时间一般也会在这个时
34
2025-07-11
0基础如何快速高效备考2026年二建考试
看到你想零基础备考2026年二建考试,并且强调“快速高效”,我很欣赏你提前规划的态度!现在开始
46
2025-07-10
二级建造师证书忘记注册了怎么办?
二级建造师证书忘记注册了怎么办?根据规定,二级建造师如果在取得资格证书后3年内可直接按正常的初
43
2025-07-09
2026年二级建造师备考 零基础小白必看!
2026年二建考试预计会在5月下旬或6月上旬举行,对于零基础备考的考生来说,二建考试有一定难度
35
2025-07-08
上一页
15
16
17
18
19
20
21
22
23
24
25
26
27
28
29
30
31
32
33
34
35
下一页
共138页
1.
点击浏览器顶部或底部的
或
2.
然后点击分享按钮
或
3.
分享给朋友或者朋友圈