关闭
一建《经济》第十八章近五年考核分值为1-4分,本文精心提炼了该章的7个核心高频考点,涵盖了常见的命题内容和易错难点。备考时间紧张?集中复习这些关键考点,帮助你高效掌握经济基础,轻松攻克高分值考点,提升考试成绩。
2025年一级建造师考试将于9月20日至21日举行。
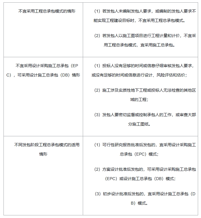
考点一:工程总承包模式的类型与适用情形
1、类型有:设计采购施工总承包EPC、交钥匙总承包Turnkey、设计-施工总承包DB、设计-采购总承包EP、采购-施工总承包PC
2、适用情形:

考点二:工程总承包计价方式
工程总承包的计价遵循的是价格包含的原则,即总承包人的报价应该包含合同约定的工程范围内的全部费用。

考点三:工程总承包费用的构成

攻略:对于工程总承包其他费需要熟悉记忆。
考点四:工程总承包费用项目清单
工程总承包费用项目清单可分为可行性研究或方案设计后清单和初步设计后清单两种。

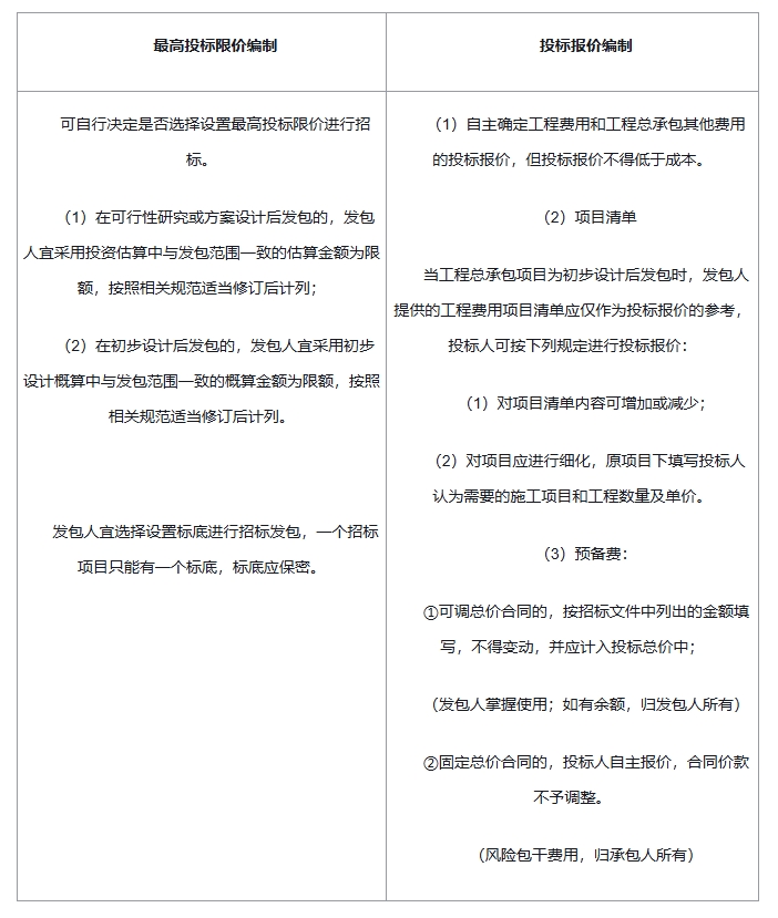
考点五:最高投标限价与投标报价编制
组成:工程费用、工程总承包其他费用和预备费。

考点六:合同价款调整与索赔
1、工程变更引起的合同价款调整
1)发包人变更指示
(1)没有监理人的变更指示,承包人不得擅自变更。
(2)发包人变更,导致承包人施工图设计修改并造成成本增加、工期增加,应调整合同价款和工期。
(3)因发包人提出工程变更引起承包人施工方案改变并导致措施项目发生变化时,承包人提出调整措施项目费,应事先将拟实施的方案提交发包人确认,并应详细说明与原方案措施项目相比的变化情况。
2)承包人合理化建议
(1)承包人对方案设计或初步设计文件进行的设计优化,如满足发包人要求,其形成的利益应归承包人享有;
(2)承包人需要对发包人要求作出改变的,应以书面形式向发包人提出合理化建议。经发包人认为可以缩短工期、提高工程的经济效益或其他利益,并指示变更的,发包人应对承包人合理化建议形成的利益双方分享,并应调整合同价款和(或)工期。
攻略:上述内容理解即可,重点关注下承包人合理化建议的利益分配。
2、物价波动引起的合同价款调整
【理解提示】与第17章内容一致的,采用的是价格指数调差法计算差额并调整合同价格。
3、索赔
工程总承包模式下承包人的索赔机会更少,索赔的难度也更大。
承包人应对工程的设计负责,之前因设计错误、图纸延误、设计变更等可以发起的索赔不再成立(非承包人应承担的设计调整除外)。
一般原则如下:
(1)对于由发包人自身原因直接导致的索赔,承包人不但可以索赔工期和费用,还可以索赔一定的利润,如发包人要求错误、发包人对竣工试验的干扰等;
(2)对于由发包人负责的其他原因导致的索赔,承包人一般能索赔工期和费用,但不能得到利润的补偿,例如审批延迟等;
(3)对于个别客观原因造成的索赔,承包人可能仅能得到工期的延长,不能得到费用的补偿,例如异常恶劣的气候条件等。
【理解提示】其实原则上和施工总承包模式下:工期、费用、利润的索赔是差不多的,可以当作相同考点内容学习。
考点七:结算与支付
1、进度款结算与支付
(1)进度款结算和支付方式
按月计量支付、里程碑付款。
(2)期中结算的要求
进度款支付比例不应低于80%。
里程碑相邻节点之间超过一个月的,发包人应按照下一里程碑节点的工程价款,按月以约定比例预支付人工费。
2、竣工结算与支付
竣工结算价可依据合同形式按照下列规定计算:
(1)可调总价合同的竣工结算价=签约合同价-预备费±合同约定调整价款和索赔的金额
(2)固定总价合同的竣工结算价=签约合同价±索赔金额
未支付的价款=竣工结算价格-已支付的合同价款。
Copyright C www.longjiangedu.com All Rights Reserved 版权所有 龙匠教育 京ICP备2021037938号-1